Catholics may Practice Qigong
“Now in the physical order, things have certain occult forces, the reason of which man is unable to assign; for instance, that the magnet attracts iron” St. Thomas Aquians (ST II-II:96:2 obj. 1).
The Church recognizes the same actus reus and mens rea requirements as criminal law. If you do not intend to do wrong, there is no mortal sin. Often, there is no sin (it is human imperfection or an accident). This is how pagan practices are baptized into the Catholic Church. Praying with beads is not a sin. But, praying with beads is a sin if those prayers are directed to a Buddhist deity. In the same way, there is no sin with imagining a fire in your stomach or energy paths you are circulating in your body, but it is a sin if this is incorporated with religious Buddhist or Daoist mantras.
Most qigong exercises and meditations have no religious element. There are no mantras nor visualizations of deities nor prayers.
The suspicion against qigong is the same suspicion the madtrads have against the Pope everytime he participates in a cultural ritual or celebration. They freak out about something that does not come from European bourgeoisie culture and call it pagan idolatry and devil worship. It is such an ignorant, classist, and racist behavior. This behavior is especially bizarre coming from members of the universal Church. You would expect the universal Church to have different cultural practices with it’s members.
To call belief in qi a sin is to call all of Chinese culture a sin. Everything the Chinese do stems from belief in qi. Their language assumes qi exists (qi, shengqi, tianqi, shaqi…). Their dietary practices all come from qi. The infamous zuoye practice is about replenishing qi after childbirth. Not using air conditioning. Not drinking cold water…..I really could go on.
If qi was called “energy waves” or given some Latin medicine name, everyone would be fine with it. How often do we need science to give a label to something for everyone to accept it? Magnets used to be considered occultic practice. And then Science called it “magnetism” and everyone was fine with it. We have a number of invisible forces Science tells us about (gravity, radio, ….) If Science does not tell people about it, they don’t accept it and call it magic. One of the most explicit instances of this is the ancient conception of the universe being composed of the four elements: Earth, Air, Water, Fire. Today, Science, now, tells us it’s solid, gas, liquid, and plasma and people honestly believe this is somehow different than the four elements.
Science investigates reality to see how it works. The paranormal is part of reality. When Science solves how the paranormal and hidden (“occult”) works, it gives a term to it, and the normal populace accepts it. The explicit study of the paranormal is a field known as parapsychology. Here, I will explain things via Science in an attempt to get qigong and astrology accepted by Catholics so I can talk about my practices at parish socials.
“The natural forces of natural bodies result from their substantial forms, which they acquire through the influence of heavenly bodies; wherefore through this same influence they acquire certain active forces” St. Thomas Aquinas, (ST II-II:96:2 ad 2).
For most of human history astrology and astronomy were the same thing. Ptolemy, Tycho Rabe, and Kepler were astrologers who wrote books on the planets influencing humans. Then one day Science decided that the planets influencing us was incorrect. This shift came about with The Enlightenment when Westerners became more disturbed with the idea of people being born into fated conditions and personas, rather than made. Science only gives us four forces to work with: Gravity, electromagnetism, and the strong and weak nuclear forces. Science does not appear to have a force for how the stars and planets may influence us, thus Science views astrology as false.
However, L. Edward Johndro makes a compelling argument that astrology works because the stars and planets send radio waves to us. Edward Johndro was a master astrologer, as well as a radio scientist and mathematician. He argues in his works that the stars and planets send radio waves to us, operating at extremely high frequencies. The body is the receiver of these and influenced by them due to the body’s biolectric nature. Light is an electromagnetic force. Light carries information, even the light we cannot see (cellphones use light to send and receive messages). Objects in space without apparant magnitude (reflecting visible light) give off electromagnetic waves at varying wave lengths. The different wavelengths are given different names ranging from radio, microwave, gamma, and x-ray. They all exist in space. And they all reach us.
Qigong is also said by the more Science inclined to operate under electromagnetic forces. It seems much of the paranormal operates through electricity and magnetism that Science does not understand yet. Observe how many animals’ psychic homing abilities are explained through electromagnetic Science. In Aquinas’ day, magnetism was still an “occult” and poorly understood phenomena: “Now in the physical order, things have certain occult forces, the reason of which man is unable to assign; for instance, that the magnet attracts iron” (ST II-II:96:2 obj. 1).
Nope. Totally different from magic and paranormal phenomena, guys.
The Church has a real problem of trying to bend to Science. Fortunately, it has not bowed to Science on this one.
I will now post the Church and Bible’s stance on qigong and energy work:
There it is. Nothing.
The closest we get to the church commenting on Eastern energy work is in Nostra Aetate paragraph 2. Here it is in whole:
From ancient times down to the present, there is found among various peoples a certain perception of that hidden power which hovers over the course of things and over the events of human history; at times some indeed have come to the recognition of a Supreme Being, or even of a Father. This perception and recognition penetrates their lives with a profound religious sense.
Religions, however, that are bound up with an advanced culture have struggled to answer the same questions by means of more refined concepts and a more developed language. Thus in Hinduism, men contemplate the divine mystery and express it through an inexhaustible abundance of myths and through searching philosophical inquiry. They seek freedom from the anguish of our human condition either through ascetical practices or profound meditation or a flight to God with love and trust. Again, Buddhism, in its various forms, realizes the radical insufficiency of this changeable world; it teaches a way by which men, in a devout and confident spirit, may be able either to acquire the state of perfect liberation, or attain, by their own efforts or through higher help, supreme illumination. Likewise, other religions found everywhere try to counter the restlessness of the human heart, each in its own manner, by proposing "ways," comprising teachings, rules of life, and sacred rites. The Catholic Church rejects nothing that is true and holy in these religions. She regards with sincere reverence those ways of conduct and of life, those precepts and teachings which, though differing in many aspects from the ones she holds and sets forth, nonetheless often reflect a ray of that Truth which enlightens all men. Indeed, she proclaims, and ever must proclaim Christ "the way, the truth, and the life" (John 14:6), in whom men may find the fullness of religious life, in whom God has reconciled all things to Himself.(4)
If energy work is true and holy, then the Church does not reject it. I argue energy work is true and holy. And, in fact, in China, energy work is often divorced from religion, being used in purely medical and martial contexts. Again, the thing that keeps people thinking of energy work as evil is the fact that it comes infused with non-Christian culutral baggage. I apologize that no where on earth did God drop a culture from Heaven. Even the Ancient Israelites were infused with Egyptian and Babylonian culture. God told Moses to create an Ark of the Covenant after the exact manner of an Egyptian ritual chest. The Law of Moses is also immensely similiar to the law of surrounding nations and cultures. God never gives humans something invented from Heaven. Everything is understandable in our own cultural context.
THEOLOGY OF THE BODY
“Indeed, God calls even the body to resurrection and promises it everlasting life. When he promises to save the man, he thereby makes his promise to the flesh. What is man but a rational living being composed of soul and body? Is the soul by itself a man? No, it is but the soul of a man. Can the body be called a man? No, it can but be called the body of a man. If, then, neither of these is by itself a man, but that which is composed of the two together is called a man, and if God has called man to life and resurrection, he has called not a part, but the whole, which is the soul and the body” (St. Justin Martyr, The Resurrection 8 [A.D. 153]).
The Church sees the body as sacred. This is most apparent in the Assumptions we get in the Bible. The people assumed into Heaven are walking around in Heaven in physical bodies, right now, just like Goku and friends in their afterlife. This is the “resurrection of the body” in The Creed. We are all to have this fate.
In Catholicism, the body is to be sanctified and purified as the temple of the Holy Ghost. "Sins of the flesh" covers a multitude of sins that keep the body from transcending to immortality. If the body is not converted to a spiritual temple, now, it is converted after purgation in purgatory.
Mary's perpetual virginity, especially virginitas in partu declare her bodily integrity. Virginitas in partu is the dogma that Mary maintained her virginity throughout her pregnancy. This means she retained the body of a virgin during and after pregnancy. Why? It is because the body is important. There is no reason to preserve Mary’s body to such an extreme extent, especially when marital sex is not a sin. Why was it important for Mary to remain physically a virgin? It is because of the changes to the body that occur to the body in sex and pregnancy. The body is to be preservred and perfect in Heaven. Thus, the body is an important spiritual mechanism and changes to it effect the spiritual powers of the person. We are not Gnostics who believe spirits are higher than bodies.
Qigong has four different schools: Scholar, Medical, Martial, and Spiritual. This is in order of their difficulty levels. Scholar is simple exercises for health to combat inactivity and sitting. Medical is for health and curing illness. Medical qigong branches out into Chinese medicine and acupuncture. Martial is qigong to empower the body for martial arts and empower martial arts moves with qi. Spiritual qigong is a deeply meditative qigong to make the body immortal and empower the spirit for communion with God. None of this is inherently worshiping demons nor invoking demons.
Spiritual qigong is what people are likely most worried about. Spiritual qigong consists of meditation. I hope, by now, most everyone knows meditation is okay. Especially if you’re Catholic, you should know meditation is okay. Nothing wrong with it. The type of meditation done in spiritual qigong varies. Some are stopping the mind’s thoughts, others are visualizing the qi in the body and circulating it in various ways. There are some techniques that ask for mantras to be done or to visualize a deity. You don’t need to do those. Or, if you do, replace the mantra or deity with Jesus. No problem. Just like how Catholics use prayer beads to pray to Jesus and Mary rather than a Buddhist deity.
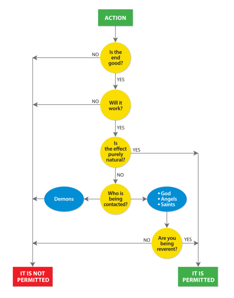
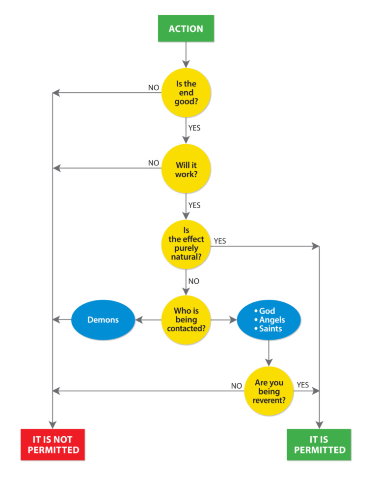
Below is a flowchart from Jimmy Akin on St. Aquinas’ way to evaluate whether an action is good:
If you are doing qigong for good ends, and it works, and it is a natural process, and you are not invoking evil beings, then it is licit. Qigong is best understood as filling the body with blood and oxygen, while also manipulating the plasma and electromagnetism of the body, as well as the hormones. A good deal of qigong is simply stimulating the hormones.
Qigong does not invoke anything, unless you decide to do so. Pushups are not evil. Pressing your thumbs into your kidneys is not evil. Is imagining a tiny flame in your belly evil? Let’s go down the chart: 1. Is the end good? We are doing this for our physical, mental, and spiritual health. Yes. 2. Does it work? Science touts many benefits of meditation. Yes. 3. Is the effect purely natural? If nothing else, it is your brain, hormones, blood, and oxygen working. Qigong tells us it is the natural energies of the body working. Yes. 4. Are we invoking demons? We are thinking of a flame, or energy circulating, or nothing at all. No. Thus, qigong is licit.









